Recommended Products
咨询热线:
0519-82518168
电话:18922852877
邮箱:jacky@xbwsemi.com
QQ:523062883
地址:江苏省常州市金坛区儒林开发区长丰路18号
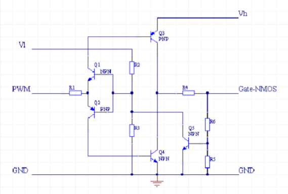
电子设备的发展日新月异,其中的关键元件之一为MOS管。作为现代电子电路中的重要组成部分之一,MOS管常被用于各种应用中。因此,对于MOS管驱动电路的了解和掌握对于电子工程师和技术人员来说至关重要。今天新邦微旨在详细介绍MOS管驱动电路,探讨其工作原理以及在现实应用中的各种特点和问题。

MOS管驱动电路是一种用于驱动MOS管的电路。在MOS管驱动过程中,主要有两种类型的MOS管,即P型和N型。P型MOS管和N型MOS管在结构和特性上存在差异,因此需要不同的电路来驱动它们。在本文中,我们将会重点讨论这两种MOS管的驱动电路设计。
P型MOS管是一种基于P型衬底的场效应晶体管,其工作原理与N型MOS管相反。当驱动电路中施加正向电压时,P型MOS管的沟道阻挡层被压破,导电性增强,形成通道,电流通过。而当驱动电路中施加的负向电压大于或等于沟道阻挡层的阈值电压时,P型MOS管处于截止态,电流无法通过。因此,在设计P型MOS管驱动电路时,需要根据这些特性来选择恰当的驱动方式和参数。

N型MOS管则是基于N型衬底的场效应晶体管,其工作原理与P型MOS管相似但相反。在驱动电路中,正向电压将导致N型MOS管形成通道,而负向电压则会使其截至。为了有效地驱动N型MOS管,我们需要了解其特性和参数,并设计合适的驱动电路。
在MOS管驱动电路的设计中,一些关键参数需要被考虑和优化。例如,输入电压的幅值和频率、驱动电源的电流和电压、驱动 IC 的选择以及输出电路的负载等。这些参数的选择和优化将直接影响驱动电路的工作性能和效率。
此外,MOS管驱动电路通常需要解决一些问题和挑战。例如,电源噪声、泄露电流、电流峰值等都会对驱动电路的稳定性和可靠性造成影响。因此,电子工程师需要对这些问题有着深入的了解,并使用适当的方法和技术来解决它们。
MOS管驱动电路有着广泛的应用。例如,在功率放大电路、开关电路、数字电路、无线传输系统等领域中都会用到MOS管驱动电路。在功率放大电路中,MOS管驱动电路用于控制功率管的开关状态,从而实现电能的放大和传输。在开关电路中,MOS管驱动电路被用于控制各种开关元件的通断。在数字电路中,MOS管驱动电路则用于实现各种逻辑门和数据处理功能。在无线传输系统中,MOS管驱动电路被用于调制、放大和解调等关键操作。
总结起来,MOS管驱动电路是现代电子电路中不可或缺的一部分。通过对介绍的P型和N型MOS管的驱动原理、参数、设计、优化以及应用等方面的深入研究,电子工程师和技术人员可以更好地掌握和应用MOS管驱动电路。通过合理选择和优化驱动电路的各个参数,可以取得更好的工作性能和效率,并解决实际应用中可能遇到的问题和挑战。