Recommended Products
咨询热线:
0519-82518168
电话:18922852877
邮箱:jacky@xbwsemi.com
QQ:523062883
地址:江苏省常州市金坛区儒林开发区长丰路18号
1.名称
场效应晶体管(Field Effect Transistor 缩写(FET)),简称场效应管。
结型场效应管(junction FET-JFET)
金属 - 氧化物半导体场效应管 (metal-oxide semiconductor FET,简称MOS-FET)
由多数载流子参与导电,也称为单极型晶体管,属于电压控制型半导体器件。
与之对应的是由两种载流子参与导电的双极型晶体管,三极管(BJT),属于电流控制型半导体器件。
常见如图:

2.电路符号



3.分类

4.应用场景
· 电路主电源开关,完全切断,低功耗省电。
· 大功率负载供电开关,如:电机,太阳能电池充电\放电,电动车电池充电
· 逆变器SPWM波升压部分功率电路
· 功放,音响的功率线性放大电路
· 数字电路中用于电平信号转换
· 开关电源中,高频大功率状态
· 用于LED灯的恒流驱动电路
· 汽车、电力、通信、工业控制、家用电器等
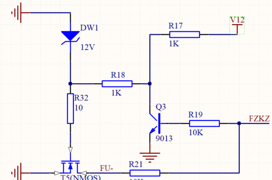
MOS管G、S、D代表什么?
G:gate 栅极S:source 源极D:drain 漏极
MOS管是金属(Metal)—氧化物—半导体(Semiconductor)场效应晶体管。市面上常有的一般为N沟道和P沟道。N沟道的电源一般接在D,输出S,P沟道的电源一般接在S,输出D。





1.根本原因
· PMOS管空穴迁移率低,尺寸与电压相等的条件下,PMOS的跨导小于NMOS
· 形成空穴沟道比电子沟道更难,PMOS的阈值电压较NMOS高,因此需要更高的驱动电压,充放电时间长,开关速度便低
· 空穴移动比电子移动更难,所以PMOS导通电阻大,发热大,不易通过大电流
2.结构


3.电路接法


4.成本分析
NMOS价格便宜,厂商多,可选型号多
PMOS价格贵,厂商少,可选型号少



NMOS同时用于上管和下管,专用半桥驱动芯片,电荷泵升压控制极。
